
本文现就《外国投资者对上市公司战略投资管理办法》本次修订中值得关注的要点进行分析梳理,以供各方参考。
作者丨郭克军 魏海涛 苗郁芊 丁蔚
经2024年8月15日本届商务部第13次部务会议审议通过,并经中国证监会、国务院国资委、税务总局、市场监管总局、国家外汇局同意,经修订的《外国投资者对上市公司战略投资管理办法》(以下简称“《外资战投办法》”)于2024年11月1日公布,并自2024年12月2日起施行。
《外资战投办法》于2005年出台,初步为外国投资者战略投资A股上市公司提供了制度保障,并于2015年首次进行了修正。2018年7月,由于外商投资境内企业的设立与变更等由审批制改为备案制,商务部曾发布过对《外资战投办法》的修订征求意见稿,但最终并未正式出台。
随着2020年初《中华人民共和国外商投资法》(以下简称“《外商投资法》”)《中华人民共和国外商投资法实施条例》及《外商投资信息报告办法》等外商投资相关法律法规的生效,我国对外商投资的监管进一步优化。为了适应新的外商投资监管框架,商务部于2020年6月再次发布了《外资战投办法》的修订征求意见稿(以下简称“《2020年征求意见稿》”)。
此后,经修订的《外资战投办法》迟迟未正式颁布,但国家有关部门持续向市场释放鼓励外商投资上市公司、并对《外资战投办法》进行修订的信号。例如2023年7月19日,国务院新闻办公室举行新闻发布会,商务部外国投资管理司司长朱冰表示,商务部将推动更高水平对外开放,推动合理缩减外资准入负面清单,进一步取消或放宽外资准入限制,修订《外资战投办法》,进一步放宽外国投资者对上市公司战略投资限制。
经过漫长等待,经修订的《外资战投办法》终于正式出台,其中对外资战略投资A股上市公司的股比及锁定期要求、是否需要取得商务部审批、战略投资方式等市场较为关注的热点问题进行了明确。本文现就《外资战投办法》本次修订中值得关注的要点进行分析梳理,以供各方参考。
一、本次修订亮点
(一)扩大适格投资者范围
1、允许外国自然人实施战略投资
根据原《外资战投办法》第六条,“投资者应符合以下要求:(一)依法设立、经营的外国法人或其他组织…。”即原《外资战投办法》仅允许满足一定条件的外国法人或其他组织对A股上市公司实施战略投资,外国自然人则不能实施投资。虽然存在前述规定,实践中却不乏外籍自然人以现金或资产认购A股上市公司发行股份的情形,但收购方取得的股份比例相对较低。
2020年1月1日实施的《外商投资法》规定,“本法所称外商投资,是指外国的自然人、企业或者其他组织(以下称外国投资者)直接或者间接在中国境内进行的投资活动…”。为了与作为上位法的《外商投资法》保持一致,《2020年征求意见稿》即规定如“外国自然人具备相应的风险识别和承担能力”,则属于符合要求的外国投资者。本次修订的《外资战投办法》沿用了《2020年征求意见稿》的上述规定,但如何认定“具备相应的风险识别和承担能力”还有待进一步明确。
2、放宽外国投资者的资产要求
根据原《外资战投办法》第六条,投资者需要“境外实有资产总额不低于1亿美元或管理的境外实有资产总额不低于5亿美元;或其母公司境外实有资产总额不低于1亿美元或管理的境外实有资产总额不低于5亿美元。”
为便利和促进上市公司引入更多长期资金,本次修订的《外资战投办法》适当降低了对非控股股东外国投资者的资产要求,并删除了原《外资战投办法》将投资者实有资产限定为“境外”实有资产的要求,规定外国投资者应当“实有资产总额不低于5,000万美元或者管理的实有资产总额不低于3亿美元;外国投资者成为上市公司控股股东的,实有资产总额不低于1亿美元或者管理的实有资产总额不低于5亿美元。”
(二)丰富战略投资方式
根据原《外资战投办法》第五条规定,“投资者进行战略投资应符合以下要求:(一)以协议转让、上市公司定向发行新股方式以及国家法律法规规定的其他方式取得上市公司A股股份…”,即外国投资者对A股上市公司战略投资的方式仅包括认购上市公司定向增发股份和协议转让这两种。
本次修订的《外资战投办法》第二条规定:“外国投资者通过上市公司定向发行新股、协议转让、要约收购以及国家法律法规规定的其他方式取得并中长期持有上市公司A股股份的行为(以下简称战略投资),适用本办法。”即在原有投资方式以外,允许外国投资者以要约收购方式实施战略投资。
此外,根据《外资战投办法》第三十三条及《商务部、中国证监会等六部门有关司局负责人就<外国投资者对上市公司战略投资管理办法>(2024年修订)答记者问》(以下简称“《答记者问》”),外国投资者通过QFII/RQFII、沪港通、深港通、沪伦通购买上市公司股票或存托凭证无需符合《外资战投办法》的规定,但需符合证券市场相关监管规则要求。
(三)为跨境换股交易松绑
外国投资者以定向发行、要约方式对A股上市公司实施战略投资,除了常规的向上市公司、接受要约股东以现金方式支付对价外,还可以境外公司股权作为对价,其中包括:
(1)外国投资者以所持境外公司股权认购A股上市公司的增发新股;
(2)境外公司以增发股份受让境内股东所持A股上市公司老股;
(3)外国投资者以所持境外公司股权受让境内股东所持A股上市公司老股;
(4)境外公司以增发股份认购A股上市公司的增发新股。前述方式即所谓的“跨境换股”。
在本次修订《外资战投办法》前,实施上述跨境换股操作需要适用《关于外国投资者并购境内企业的规定》的相关规定。《关于外国投资者并购境内企业的规定》第二十七条规定,“本章所称外国投资者以股权作为支付手段并购境内公司,系指境外公司的股东以其持有的境外公司股权,或者境外公司以其增发的股份,作为支付手段,购买境内公司股东的股权或者境内公司增发股份的行为。”第二十八条规定,“本章所称的境外公司应合法设立并且其注册地具有完善的公司法律制度,且公司及其管理层最近3年未受到监管机构的处罚;除本章第三节所规定的特殊目的公司外,境外公司应为上市公司,其上市所在地应具有完善的证券交易制度。”
上述对境外公司应为上市公司(且其上市所在地应具有完善的证券交易制度)或特殊目的公司的要求,实际在一定程度上阻碍了许多潜在的跨境换股交易。虽然规则允许将境外未上市的特殊目的公司作为换股标的,但在实践中除极少数案例(例如2016年某科技公司发行股份购买境外关联资产、2018年某化学工程公司发行股份购买境外关联资产)外,鲜有涉及境外特殊目的公司的跨境换股交易获批。这在很大程度上限缩了跨境换股中境外公司的范围,即跨境换股一般只能用来并购境外上市公司。
为吸引外国投资者综合运用现金、股权等多种方式战略投资上市公司,本次修订的《外资战投办法》允许以定向发行、要约收购方式实施的战略投资以境外非上市公司股权实施跨境换股。需要提示的是,如战略投资是通过协议转让方式实施,则境外公司仍应当为上市公司。
(四)降低持股比例和锁定期要求
根据原《外资战投办法》第五条,外国投资者对A股上市公司进行战略投资的,首次投资完成后取得的股份比例需不低于该公司已发行股份的10%,以符合对“战略性”投资的要求。而在A股上市公司的跨境换股交易中,通常外国投资者无法自行决定换股后的股权比例,因此其无法保证可以满足持股比例不得低于10%的要求,上述要求也成为了很多上市公司跨境重组交易的障碍。
原《外资战投办法》第五条另规定,外国投资者通过战略投资取得的上市公司A股股份三年内不得转让,以符合对“中长期”投资的要求。与境内投资者适用的锁定期相比,上述对境外投资者的锁定期要求可谓严格,使得很多境外投资者不得在相关交易中要求上市公司支付现金对价,这在一定程度上降低了上市公司并购重组交易的灵活性。
本次修订延续了原《外资战投办法》规定的战略投资应具备“中长期投资属性”原则,将外国投资者的持股锁定期由不低于3年调整为不低于12个月,并取消了以定向发行方式实施战略投资的持股比例要求,将以协议转让、要约收购方式实施战略投资的持股比例要求从10%降低至5%。
需要特别注意的是,以不同方式实施的战略投资需符合相关法律、法规的要求,如其他规定(如《中华人民共和国证券法》《上市公司收购管理办法》和《上市公司证券发行注册管理办法》等)对于锁定期有更长期限要求的,还需符合相关规定。此外,根据《答记者问》,为维持投资关系的稳定,保障证券市场投资者利益,已实施战略投资的外国投资者,应按照其原有承诺,继续按原《外资战投办法》规定执行3年锁定期要求。
(五)明确无需取得商务部审批
原《外资战投办法》第三条规定,“经商务部批准,投资者可以根据本办法对上市公司进行战略投资。”
而根据《外商投资法》及其实施条例,商务部门不再对外商投资企业设立及变更进行审批或备案,外商投资境内企业仅须按照《外商投资法》及其实施条例和《外商投资信息报告办法》的有关要求履行信息报告义务。除非境内企业涉及外商投资准入负面清单中的行业领域,否则商务部门不再对外国投资者并购境内企业进行审批或备案,外国投资者或者外商投资企业依法履行信息报告义务即可。
对于《外资战投办法》与《外商投资法》的上述冲突,商务部曾在其官方网站就涉及上述问题的留言进行了答复,其中明确“根据外商投资法及其实施条例,商务部门不再对外商投资企业设立及变更进行审批或备案…《外国投资者对上市公司战略投资管理办法(2015修正)》中与外商投资法及其实施条例不符的内容不再执行。”
《答记者问》明确了《外资战投办法》出台后,外国投资者对A股上市公司战略投资不再需要报商务部门审批并取得批复。实施战略投资的外国投资者、上市公司应当按照《外商投资法》《外商投资信息报告办法》的要求,履行信息报告义务。
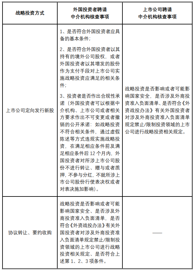
(六)中介机构核查要求
本次修订的《外资战投办法》明确了中介机构对外资战略投资的核查责任。根据《外资战投办法》第八条,外国投资者进行战略投资的,外国投资者、上市公司应当聘请在中国注册登记的符合《中华人民共和国证券法》规定的财务顾问机构、保荐机构或者律师事务所担任顾问。相关中介机构应履行尽职调查义务,并发表明确意见,具体如下:

中介机构应当根据上述核查要求出具报告,就前述内容逐项发表明确的专业意见,并予以披露。中介机构经尽职调查认为不合规的,证券登记结算机构不予办理相关手续,中国证监会可根据《中华人民共和国证券法》等规定处罚不尽责中介机构。此外,中介机构还应当在专业意见中,分别说明外国投资者及其一致行动人取得并持有上市公司的股份数、持股比例。
二、关于本次修订的其他思考
(一)《外资战投办法》与《外商投资法》的关系
《外资战投办法》系“根据《外商投资法》《中华人民共和国证券法》等法律法规”制定。在效力层级上,《外资战投办法》属于“部门规章”,《外商投资法》则属于更高层级的“法律”。作为上位法的《外商投资法》第四条规定“国家对外商投资实行准入前国民待遇加负面清单管理制度…前款所称准入前国民待遇,是指在投资准入阶段给予外国投资者及其投资不低于本国投资者及其投资的待遇。”那么本次修订的《外资战投办法》仍予以保留的关于外国投资者的适格条件、作为换股对价的境外股权的特别规定、最低投资股权比例要求等,是否与《外商投资法》确立的“准入前国民待遇”原则存在一定冲突?
笔者认为,不存在冲突。《外商投资法》第四十一条规定:“对外国投资者在中国境内投资银行业、证券业、保险业等金融行业,或者在证券市场、外汇市场等金融市场进行投资的管理,国家另有规定的,依照其规定。”根据该规定,外国投资者在证券市场进行投资需遵从国家的特别规定,这也是由证券市场等金融市场的特殊性决定的。因此,战略投资A股上市公司作为外国投资者投资证券市场的行为之一,《外资战投办法》可对此作出特别规定。
(二)发股购买资产交易涉及的投资者适格性特殊问题
在过往A股上市公司发行股份购买外资股东所持外商投资企业股权,或A股上市公司发行股份购买外资股东所持境外公司股权(也包括其他跨境换股行为)的交易中,个别外资股东可能会由于不同原因导致其无法满足原《外资战投办法》规定的外国投资者适格条件,例如不满足对外国投资者的资产要求、投资后取得的上市公司股权比例未达到10%等。此情形下的部分A股上市公司、外资股东为规避适用原《外资战投办法》,会尝试对“战略投资”、外资股东取得的股份比例下限等予以限缩解释,从而论证其无需适用原《外资战投办法》所规定的相关条件。笔者认为,该方法在未来可能会难以为继,原因系《外资战投办法》将“战略投资”的定义从“具有一定规模的中长期战略性并购投资”调整为“取得并中长期持有上市公司A股股份的行为”,不再以“战略性并购”为要件,同时也不再规定外国投资者通过上市公司定向发行取得的股份比例下限。
如确需适用《外资战投办法》,上述外资股东可能无法达到《外资战投办法》规定的外国投资者资产要求及/或其他适格条件。对于该等情形是否必然阻却A股上市公司向上述外资股东发行股份购买资产,在目前鼓励外商投资、企业并购重组的政策环境下,笔者认为仍存在个案沟通的空间,也不排除未来在立法层面会对此做进一步澄清。
三、结语
本次修订《外资战投办法》契合了国家推动更高水平对外开放、合理缩减外资准入负面清单、进一步取消或放宽外资准入限制的政策,体现了我国加大力度吸引和利用外资的现实需求。本次修订在准入条件、投资方式、持股比例要求及锁定期等方面对外国投资者战略投资A股上市公司进行全面松绑,预计这将激励此前踌躇不前的外国投资者尝试进军投资A股市场。期待我国资本市场能够在进一步对外资开放的情况下迎来蓬勃发展。



桂ICP备05008372号 您是第位浏览者
地址:广西南宁市白云路6号 电话:+86-771-5772816 传真:+86-771-5772880 邮编:530029
版权所有:广西贸促会 广西国际商会 技术支持:广科网络